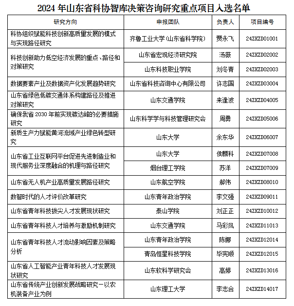
近日,由经济管理学院苏洋教授主持的《山东省工业互联网平台促进先进制造业和现代服务业深度融合的机理与路径研究》(24ZKZD07009)获批山东省科学技术协会智库决策咨询研究重点项目。2024年山东省科协智库决策咨询研究项目分为重点项目、一般项目和青年项目3类,经资格审查、专家评审,共入选项目84项,重点项目17项。
山东省科协智库决策咨询研究重点项目需聚焦国家和我省重大发展战略,围绕我省“三个十大”行动计划和“四大发展导向”开展研究。经多次调研并听取专家建议,共确定年度14个重点项目选题方向,立项17项。本次立项也是我校首次入选省科协重点决策咨询项目,为我校今后科学研究与决策咨询打下基础。

送稿日期:8月28日 审核人:徐惠忠